Sunday March 2026

হটলাইন

সেবা এবং ধাপ

নং শিরোনাম সেবার ধাপ কার্যকলাপ
  
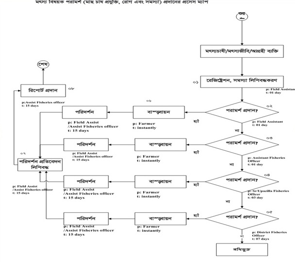
মৎস্য বিষয়ক পরামর্শ দেখুন
মৎস্যজীবীদের প্রত্যয়ন পত্র প্রদান দেখুন
মৎস্য মান নিয়ন্ত্রনের মাধ্যমে সনদ প্রদান দেখুন
মৎস্য খামার পরিদর্শনের পদ্ধতি দেখুন
ফরমালিনের পরীক্ষা সংক্রান্ত দেখুন
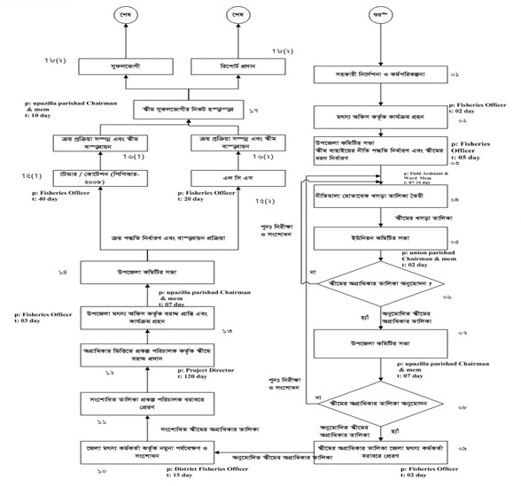
উপজেলা পর্যায়ে মৎস্য প্রযুক্তি বিষয়ক স্কীম নির্বাচনের প্রসেস ম্যাপ দেখুন
মৎস্য খাতে ক্ষুদ্রঋন বিতরনের প্রসেস ম্যাপ দেখুন
দেখছেন ১ থেকে ৭ পর্যন্ত, মোট ৭ এন্ট্রি

এক্সেসিবিলিটি

স্ক্রিন রিডার ডাউনলোড করুন